NC Mold and Die Programmer rola

Program Milling Machines for Mold and Die design to produce 3D parts using the Programmer Role on the 3DEXPERIENCE Platform

Programiranje glodalica za izradu kalupa i alata (mold & die) na 3DEXPERIENCE platformi se vrši pomoću role „NC Mold and Die Programmer“ u okviru DELMIA aplikacija. Ova aplikacija omogućava CNC programerima potpunu digitalnu kontrolu nad dizajniranjem, simulacijom i validacijom složenih obradnih procesa, što je ključ za preciznu i optimizovanu proizvodnju kalupa, alata i drugih 3D delova.

Osnovne funkcionalnosti

Omogućava programiranje naprednih 2.5-osnih i 3-osnih glodalica kao i EDM (electrical discharge machining) mašina za izradu osnovnih i složenih komada.​


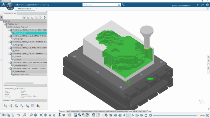
NC programer koristi 3D model, unese željene parametre obrade, bira type mašina i alata (glodala, burgija), definiše referencu obratka, postavi grubu i završnu tehnologiju obrade te generiše i verifikuje NC putanju alata pomoću simulacije procesa.​


Funkcije uključuju: postavljanje radnog komada, izbor alata, simulaciju uklanjanja materijala, generisanje NC koda i aplikacije za komunikaciju sa shop floor operativom.​

Prednosti za Mold

Omogućava višeslojnu optimizaciju putanje alata radi minimizacije vremena mašinske obrade, smanjivanja grešaka i rizika od sudara.


Podržava površinsku, prizmatičnu, aksijalnu i složenu 5-osnu obradu za izradu okvira, šupljina, kliznih jezgara i ostalih kompleksnih geometrija koji su tipični za kalupe i alatne inserte.​


Procedura omogućava kolaboraciju između konstruktora, programera i tehnologa što olakšava ažuriranje podataka u realnom vremenu i povezivanje sa drugim aplikacijama

Proces rada na 3DEXPERIENCE

  • Direktno integrisano sa modelima nastalim u Catia 3DEXPERIENCE ili uvoz 3D modela iz CATIA V5, SOLIDWORKS, STEP, IGES ili drugih CAD formata.​..
  • Definisanje vrste obrade, odabir mašine, alata i parametara rezanja.
  • Simulacija procesa i analiza odstranjivanja materijala radi optimizacije.​
  • Generisanje NC koda kompatibilnog sa shop-floor opremom i dokumentacija za proizvodnju.​

Lako ponovno iskorišćenje programa za tipske forme

  • Najbrži način kreiranja novog programa
  • Koristi se dokazana tehnologija obrade (tools, parameters, feeds & speeds, etc.)
  • Održava intelektualna svojina kompanije
  • Laka definicija templejta


Za specifične zahteve u oblasti izrade kalupa i alata, DELMIA NC Shop Floor Programmer Role nudi kompletan digitalni pristup od pripreme, preko simulacije do produkcije, što uveliko ubrzava i olakšava proizvodnju kvalitetnih 3D delova.

CATPOW - Najpovoljniji CATIA paket
osnovna Catia V5 > > > osnovna najpovoljnija konfiguracija CATPOW with Cloud Services